
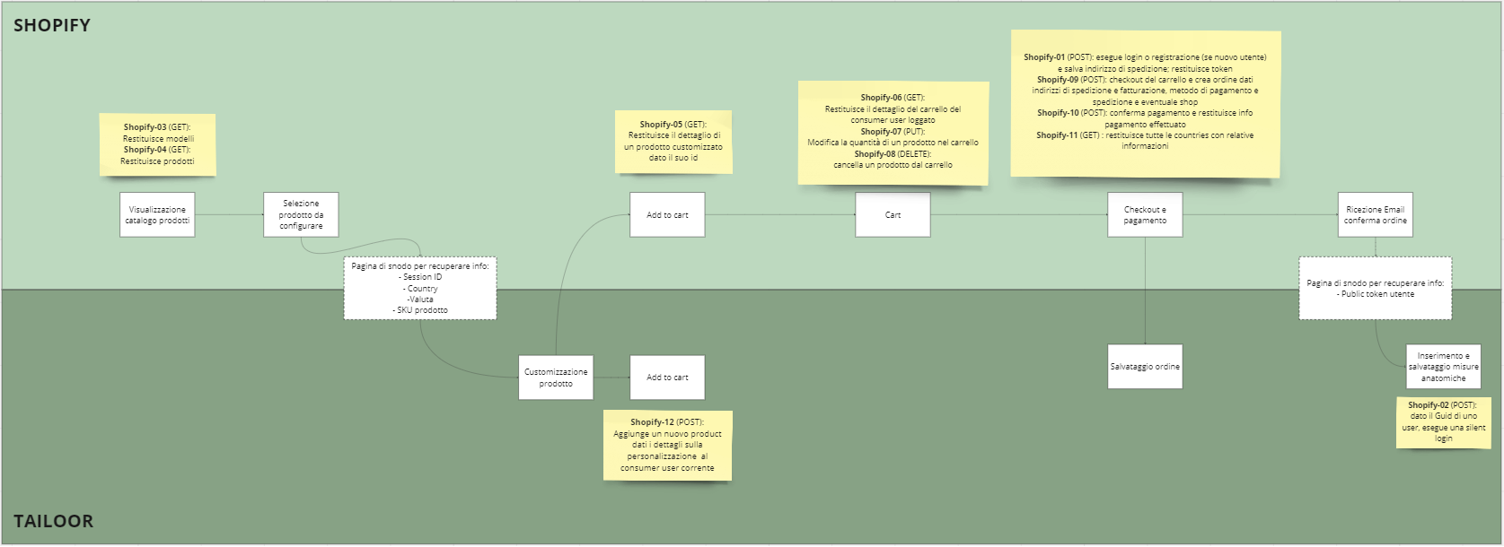
Connettore Shopify
Il plug-in sviluppato per l'integrazione tra Tailoor e Shopify viene alimentato da una serie di API dedicate.
SHOPIFY-01: esegue login o registrazione del nuovo utente, salva l'indirizzo di spedizione e restituisce il Token per l'accesso
SHOPIFY-02: login attraverso l'identificativo privato di un Consumer User
SHOPIFY-03: elenco dei modelli del Customer
SHOPIFY-04: elenco dei prodotti
SHOPIFY-05: informazioni di dettaglio di un prodotto configurato
SHOPIFY-06: carrello del Consumer User
SHOPIFY-07: modifica la quantità a carrello di un prodotto
SHOPIFY-08: elimina un prodotto dal carrello attivo
SHOPIFY-09: checkout, chiude il carrello creando il relativo ordine
SHOPIFY-10: conferma pagamento
SHOPIFY-11: elenco delle nazioni e relative informazioni
SHOPIFY-12: aggiunta al carrello di un prodotto configurato
